Instance Verification Kit (IVK)

spin lock @ [38485+45+/linux-3.19-rc1/drivers/usb/host/isp1362-hcd.c]
Instance Signature: lock

The Matching Pair Graph:


Function Name
Control Flow Graph (CFG)
Events Flow Graph (EFG)
Source Correspondence
finish_iso_transfers [30171+20+/linux-3.19-rc1/drivers/usb/host/isp1362-hcd.c]
finish_request [14017+14+/linux-3.19-rc1/drivers/usb/host/isp1362-hcd.c]
finish_transfers [28835+16+/linux-3.19-rc1/drivers/usb/host/isp1362-hcd.c]
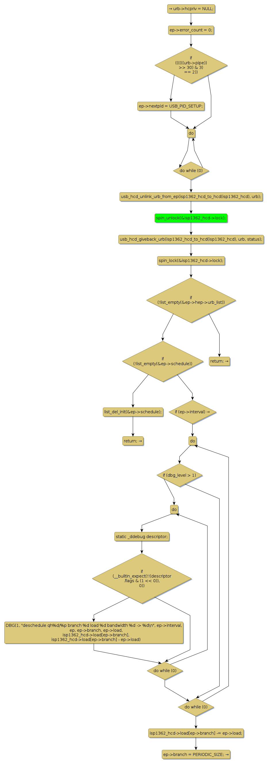
finish_unlinks [20448+14+/linux-3.19-rc1/drivers/usb/host/isp1362-hcd.c]
isp1362_bus_suspend [51078+19+/linux-3.19-rc1/drivers/usb/host/isp1362-hcd.c]
isp1362_irq [30865+11+/linux-3.19-rc1/drivers/usb/host/isp1362-hcd.c]
isp1362_suspend [85093+15+/linux-3.19-rc1/drivers/usb/host/isp1362-hcd.c]
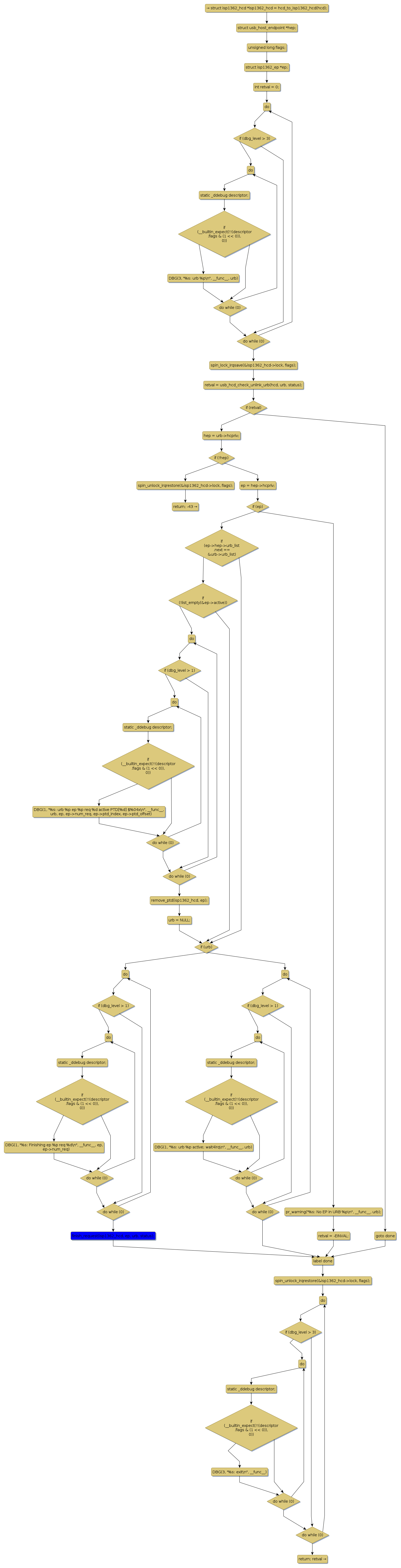
isp1362_urb_dequeue [42244+19+/linux-3.19-rc1/drivers/usb/host/isp1362-hcd.c]
isp1362_urb_enqueue [37351+19+/linux-3.19-rc1/drivers/usb/host/isp1362-hcd.c]
postproc_ep [15578+11+/linux-3.19-rc1/drivers/usb/host/isp1362-hcd.c]
start_iso_transfers [26516+19+/linux-3.19-rc1/drivers/usb/host/isp1362-hcd.c]